Tổng quan
Nhu cầu về thực phẩm sạch, an toàn ngày càng được nhiều người quan tâm trong thời điểm hiện nay.Tuy nhiên, điều kiện thời tiết thất thường cộng với môi trường ô nhiễm và đất đai canh tác ngày càng thu hẹp đã khiến việc trồng trọt gặp rất nhiều khó khăn. Vì vậy, mô hình trồng cây trong nhà kính đã trở thành một xu hướng mới, giúp người nông dân kiểm soát được môi trường canh tác, bảo vệ cây trồng khỏi sâu bệnh và thời tiết bất lợi.Việc chăm sóc cây trồng trong nhà kính hiện nay phụ thuộc vào sức người là chủ yếu. Người nông dân vẫn phải thu thập thông tin nhiệt độ, độ ẩm và thực hiện các công việc tưới tiêu bằng tay. Điều này đã không còn cần thiết nhờ vào sự tiến bộ khoa học công nghệ, đặc biệt trong các hệ thống cảm biến, trí tuệ nhân tạo (AI). Các công việc trên đã có thể thực hiện tự động mà không cần thiết có sự góp mặt của người nông dân trên cánh đồng.
Vì vậy, em lựa chọn thực hiện đề tài “ Phát triển hệ thống chăm sóc cây trồng trong nhà kính hiện đại” với mong muốn ứng dụng công nghệ để tự động hoá các công việc chăm sóc cây như theo dõi môi trường, điều chỉnh nhiệt độ, độ ẩm và cảnh báo khi có bất thường. Qua đề tài này, em hy vọng sẽ tạo ra một mô hình chăm sóc cây trồng thông minh, áp dụng được vào thực tế các vườn trồng nhỏ lẻ hoặc trang trại công nghệ cao, góp phần vào xu hướng phát triển nông nghiệp thông minh tại Việt Nam.
Đối tượng nghiên cứu
Các loại cây trồng ngắn ngày phù hợp với mô hình trồng cây trong nhà kính.
Các yếu tố môi trường ảnh hưởng như thế nào tới năng suất của cây trồng,
Công nghệ triển khai
- Phần cứng: Các loại cảm biến thông số môi trường như cảm biến nhiệt độ, độ ẩm, ánh sáng, CO2 và các hệ thống tưới tiêu tự động, quạt thông gió, đèn LED quang hợp.
- Phần mềm: Nghiên cứu các phần mềm nhằm lập trình và thu thập dữ liệu cây trồng.
- Giao thức truyền dữ liệu MQTT từ thiết bị tới máy chủ. Trên máy chủ thực hiện việc lưu trữ và xử lý dữ liệu.
Phạm vi đánh giá
- Bước đầu tiên sẽ xây dựng một mô hình nhà kính với diện tích nhỏ từ 2 đến 3m2 để thử nghiệm hệ thống.
- Thu thập dữ liệu trong suốt khoảng thời gian và phân tích hiệu suất hệ thống với mô hình trồng cây thông thường.
- Tích hợp hệ thống điều khiển tập trung nhằm tự động hóa quá trình trồng trọt.
- Sau thời gian thử nghiệm, hệ thống sẽ được đánh giá qua các tiêu chí sau:
- Năng suất cây trồng.
- Mức tiêu thụ các nguồn tài nguyên.
- So sánh với mô hình canh tác truyền thống.
Kiến trúc hệ thống

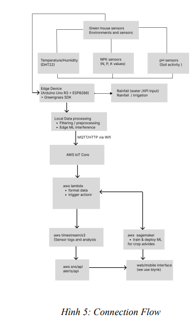
Các cảm biến IoT sẽ thu thập dữ liệu môi trường bao gồm các chỉ số N, P, K, pH, temperature, humidity, rainfall.
- Dữ liệu này được truyền real-time đến AWS IoT Core thông qua giao thức MQTT.
- Tại AWS IoT Core, một rule được thiết lập để lắng nghe (subscribe) các thông điệp đến từ cảm biến. Khi có dữ liệu mới, rule này sẽ tự động được kích hoạt. Dữ liệu sau đó sẽ được ghi vào thư mục /sensor-data/ trong Amazon S3 để lưu trữ.
- Kích hoạt model Machine Learning lấy data train, và input để predict từ /sensor-data, sau đó huấn luyện mô hình học máy trả về kết quả dự đoán, và gửi dữ liệu lên Dashboard ThingSpeak, đồng thời lưu kết quả dự đoán vào /processed-data.
- Một module wemos D1 sẽ lắng nghe đồng thời trên Field tại ThingSpeak mỗi 10s một lần, đảm bảo không bị mất mát các hoạt động của hệ thống.
- Sau khi nhận được dữ liệu điều khiển từ ThingSpeak, hệ thống sẽ trigger với các mã lệnh sau:
○ 0 -> Add Fertilizer
○ 1 -> Increase Watering
○ 2 -> No Specific Action
○ 3 -> Provide More Humidity
- Dựa vào các mã lệnh trên, hệ thống sẽ điều chỉnh điều kiện môi trường sao cho phù hợp.
Data Flow

Hệ thống hoạt động theo quy trình từ thu thập đến hiển thị dữ liệu. Các cảm biến trong nhà kính (Greenhouse sensors) đo lường các thông số môi trường. Dữ liệu được thu thập bởi node cảm biến sử dụng Arduino Uno R3 hoặc ESP8266, sau đó được gửi đi dưới dạng gói tin HTTP/MQTT thông qua kết nối WiFi. Dữ liệu được chuyển đến Cloud Gateway (AWS IoT Core) – cổng kết nối chính trên nền tảng đám mây. Từ đây, dữ liệu chia thành ba luồng xử lý song song:
- AWS Lambda để kiểm tra tính hợp lệ và định dạng dữ liệu.
- AWS Timestream lưu trữ vào DynamoDB để phân tích theo thời gian.
- AWS S3 để sao lưu và lưu trữ dữ liệu thô dài hạn.
Sau khi được xử lý bởi Lambda, dữ liệu được gửi đến ThingSpeak Channel để đọc và trực quan hóa. Cuối cùng, người dùng có thể theo dõi thông tin thông qua bảng điều khiển (Dashboard) với giao diện biểu đồ của ThingSpeak.


Mô hình thực nghiệm






Đánh giá
Nghiên cứu, thiết kế, triển khai và thử nghiệm mô hình hệ thống chăm sóc cây trồng trong nhà kính ứng dụng công nghệ IoT kết hợp với AI đã mang lại những kết quả tích cực, chứng minh tiềm năng ứng dụng cao trong nông nghiệp hiện đại.
Về mặt kỹ thuật, hệ thống đã thể hiện sự vượt trội trong các khía cạnh:
- Thu thập dữ liệu chính xác và theo thời gian thực: Hệ thống đã tích hợp thành công các cảm biến đo lường các yếu tố môi trường quan trọng như nhiệt độ, độ ẩm không khí, cường độ ánh sáng, nồng độ CO2, độ pH và độ ẩm của đất. Dữ liệu thu thập được có độ chính xác cao, cung cấp cái nhìn toàn diện về điều kiện môi trường nhà kính.
- Điều khiển tự động và ổn định: Các hệ thống điều khiển như tưới nước, đèn chiếu sáng và quạt thông gió đã hoạt động ổn định, tự động điều chỉnh dựa trên dữ liệu môi trường, góp phần tối ưu hóa điều kiện sinh trưởng cho cây trồng.
- Hiệu quả của AI trong phân tích và ra quyết định: Việc ứng dụng Machine Learning và Deep Learning trong phân tích dữ liệu và ra quyết định tưới tiêu, bón phân đã được minh chứng. Đặc biệt, mô hình Random Forest đạt độ chính xác lên đến 0.998, khẳng định tiềm năng lớn của AI trong việc phát triển nông nghiệp chính xác.
- Tối ưu hóa tài nguyên và nâng cao năng suất: So với phương pháp trồng cây truyền thống, mô hình này cho thấy hiệu quả vượt trội trong việc tối ưu hóa sử dụng tài nguyên nước và phân bón, đồng thời góp phần nâng cao năng suất cây trồng và giảm thiểu chi phí vận hành. Tuy nhiên, trong quá trình triển khai thực tế, nhóm nghiên cứu cũng ghi nhận một số hạn chế cần khắc phục:
- Phụ thuộc vào phương pháp thu thập dữ liệu thủ công: Việc thu thập dữ liệu sinh trưởng của cây (như chiều cao, số lá) vẫn còn phụ thuộc nhiều vào phương pháp thủ công, ảnh hưởng đến tính chính xác và liên tục của dữ liệu.
- Hạn chế về độ ổn định mạng và lưu trữ đám mây: Độ ổn định của mạng và khả năng lưu trữ đám mây cần được củng cố để đảm bảo truyền nhận dữ liệu mượt mà, liên tục, đặc biệt khi mở rộng quy mô triển khai.
- Thách thức về chi phí triển khai ban đầu: Mặc dù chi phí triển khai ban đầu phù hợp với mô hình thử nghiệm, việc nhân rộng hệ thống yêu cầu tối ưu hóa thêm phần cứng và giải pháp lưu trữ để phù hợp với các doanh nghiệp vừa và nhỏ.
Hướng phát triển
Dựa trên những kết quả đã đạt được và các hạn chế tồn tại, nhóm nghiên cứu đề xuất một số hướng phát triển chiến lược cho hệ thống trong tương lai, nhằm nâng cao hiệu suất và khả năng ứng dụng thực tiễn:
Tự động hóa hoàn toàn quy trình thu thập dữ liệu sinh trưởng cây:
○ Ứng dụng Thị giác máy tính (Computer Vision) và camera AI để tự động ghi nhận các chỉ số sinh trưởng như chiều cao cây, số lượng lá và phát hiện sớm sâu bệnh.
○ Sử dụng mô hình CNN để phân tích hình ảnh, đánh giá sức khỏe cây trồng thay thế các phương pháp thủ công hiện tại.
Tích hợp thêm các loại cảm biến nâng cao:
○ Bổ sung cảm biến NPK để đưa ra quyết định bón phân chính xác và tối ưu hơn.
○ Sử dụng cảm biến ánh sáng đa phổ để đánh giá tình trạng quang hợp và mức độ stress sinh học của cây, cung cấp thông tin chi tiết hơn về sức khỏe tổng thể.
Xây dựng ứng dụng di động thân thiện với người dùng:
○ Cho phép người dùng theo dõi trạng thái nhà kính theo thời gian thực một cách tiện lợi.
○ Triển khai hệ thống cảnh báo tự động khi phát hiện các dấu hiệu bất thường (ví dụ: thiếu nước, nhiệt độ vượt ngưỡng, hoặc cây bị sâu bệnh).
Áp dụng các thuật toán Học sâu phức tạp hơn:
○ Nghiên cứu và triển khai các mô hình như LSTM (Long ShortTerm Memory) hoặc Transformer để dự đoán theo chuỗi thời gian (time-series forecasting) các chỉ số môi trường và nhu cầu của cây trồng một cách chính xác hơn.
Mở rộng mô hình theo hướng thương mại hóa:
○ Đề xuất mô hình kinh doanh cung cấp giải pháp trồng cây nhà kính IoT cho các đối tượng khách hàng tiềm năng như nông dân hoặc các hợp tác xã nông nghiệp.
○ Xây dựng cơ sở dữ liệu lớn về cây trồng để phục vụ nghiên cứu, phát triển học máy và xây dựng các chiến lược canh tác chính xác.
Tối ưu hóa chi phí vận hành và triển khai:
○ Nghiên cứu sử dụng các bo mạch chi phí thấp như ESP32 để giảm giá thành phần cứng.
○ Kết hợp mô hình Điện toán biên để xử lý một phần dữ liệu ngay tại thiết bị, giảm tải cho máy chủ và tăng tốc độ phản hồ


