Tổng quan đồ án
Hiện nay, giao thông đường bộ đang đối mặt với nhiều thách thức lớn, từ tình trạng ùn tắc và tai nạn giao thông thường xuyên, đến cơ sở hạ tầng xuống cấp và quá trình sửa chữa chậm trễ. Phần lớn nguyên nhân đến từ việc phát hiện và xử lý sự cố vẫn dựa vào các quy trình thủ công, thiếu sự hỗ trợ từ công nghệ hiện đại, dẫn đến hiệu quả thấp, tiêu tốn nhiều thời gian và chi phí. Đặc biệt, các tuyến đường hư hại nặng nề không chỉ làm gia tăng nguy cơ tai nạn mà còn khiến người tham gia giao thông gặp khó khăn do không thể chủ động tránh né những khu vực này. Tình trạng này càng nghiêm trọng hơn tại các đô thị, nơi mật độ phương tiện và dân cư đông đúc, làm vấn đề về đường sá trở nên cấp thiết hơn bao giờ hết.
Trong bối cảnh đó, nhu cầu xây dựng một hệ thống quản lý đường bộ hiện đại, tích hợp công nghệ và tự động hóa toàn diện các khâu từ theo dõi, báo cáo, phân công đến giám sát sửa chữa trở nên vô cùng cấp thiết. Hệ thống này không chỉ giúp tối ưu hóa công tác quản lý mà còn hỗ trợ người dân chủ động tránh các tuyến đường hư hỏng, giúp hành trình trở nên an toàn và thuận lợi hơn.
Đứng trước thực trạng trên, nhóm chúng em đã phát triển một nền tảng website đa chức năng, nhằm hỗ trợ toàn diện các bên liên quan trong việc quản lý và cải thiện chất lượng đường bộ. Hệ thống cung cấp các tính năng nổi bật như: hỗ trợ tìm kiếm tuyến đường ít hư hỏng nhất, theo dõi tiến độ công việc, phân công nhiệm vụ, cập nhật trạng thái đường và tạo báo cáo chi tiết. Những tính năng này không chỉ giúp rút ngắn thời gian xử lý, tiết kiệm nguồn lực mà còn đảm bảo an toàn giao thông một cách hiệu quả.
Đối tượng hướng đến
Website được thiết kế để phục vụ ba nhóm đối tượng chính với các vai trò và chức năng cụ thể như sau:
Admin: Là người chịu trách nhiệm quản lý toàn bộ hệ thống, Admin được trang bị các công cụ mạnh mẽ để giám sát và vận hành website một cách hiệu quả. Các chức năng chính bao gồm:
- Quản lý tài khoản của users và technicians với khả năng thêm mới, chỉnh sửa hoặc xóa tài khoản khi cần thiết.
- Phân công công việc cho các technicians, theo dõi tiến độ thực hiện và đảm bảo rằng mọi nhiệm vụ đều được hoàn thành đúng thời hạn.
- Quản lý bản đồ (maps), bao gồm việc cập nhật vị trí, hình ảnh, và các dữ liệu liên quan đến tình trạng đường bộ.
- Tổng hợp và theo dõi thông tin về hệ thống đường bộ, từ đó đưa ra các quyết định quản lý phù hợp.
Technicians: Đóng vai trò là những người thực thi các nhiệm vụ sửa chữa thực tế, nhóm này nhận phân công công việc trực tiếp từ Admin và thực hiện báo cáo tiến độ. Cụ thể:
- Tiếp nhận nhiệm vụ sửa chữa tại các địa điểm được giao, thông qua bảng phân công công việc.
- Cập nhật trạng thái công việc theo từng giai đoạn như “Chưa bắt đầu” (Not Started), “Đang tiến hành” (In Progress) và “Hoàn thành” (Done).
- Báo cáo tình trạng của các tuyến đường sau khi sửa chữa, kèm theo mô tả chi tiết và hình ảnh minh chứng để đảm bảo tính minh bạch và chất lượng công việc.
Users: Là đối tượng thường xuyên sử dụng hệ thống giao thông, nhóm này đóng vai trò quan trọng trong việc cung cấp thông tin về chất lượng đường bộ và sử dụng các tiện ích của website. Các chức năng dành cho users bao gồm:
- Đăng ký tài khoản để truy cập các tính năng như báo cáo và tải lên hình ảnh về những vấn đề liên quan đến đường bộ.
- Sử dụng bản đồ để tra cứu vị trí, tìm đường và theo dõi tình trạng đường hiện tại.
- Theo dõi tình trạng sửa chữa đường bộ dựa trên thông tin được cập nhật từ Admin và Technicians, từ đó có thể lên lộ trình di chuyển phù hợp với bản thân.
Tổng quan về hệ thống
Hệ thống hoạt động gồm 3 luồng chính tương ứng với 3 nhóm người dùng:
Người dùng (User): Người dùng đăng ký tài khoản sau đó đăng nhập để truy cập các chức năng như:
- Quản lý bản đồ cá nhân: Xem và chỉnh sửa vị trí.
- Cập nhật thông tin: Tải ảnh đường từ máy tính hoặc chụp ảnh trực tiếp, xem danh sách đường và trạng thái sửa chữa.
- Tìm kiếm và theo dõi: Tìm kiếm đường, xem bản đồ chung và trạng thái sửa chữa.
- Quản lý thông tin cá nhân: Xem và chỉnh sửa thông tin cá nhân

Quản trị viên (Admin): Admin quản lý toàn bộ hệ thống thông qua giao diện admin với các chức năng:
- Quản lý người dùng: Thêm hoặc xoá tài khoản, gán nhiệm vụ cho kỹ thuật viên.
- Quản lý dữ liệu bản đồ: Xem, chỉnh sửa và xoá dữ liệu đường.
- Thống kê: Theo dõi số lượng đường được sửa chữa, số lượng và trạng thái thực hiện công việc đã giao cho technicians và thống kê tình trạng đường.

Kỹ thuật viên (Technician): Kỹ thuật viên thực hiện các nhiệm vụ liên quan đến việc sửa chữa đường:
- Nhận công việc được giao bởi admin.
- Cập nhật trạng thái sửa chữa đường trong hệ thống
- Thực hiện thay đổi trạng thái dữ liệu, đảm bảo thông tin luôn chính xác và đồng bộ.

Kiến trúc hệ thống

Hệ thống bao gồm frontend và backend, được triển khai theo kiến trúc microservices. Người dùng tương tác với giao diện (React.js/Angular/TypeScript), gửi yêu cầu qua Nginx đến backend. Backend gồm các service như User Service (quản lý thông tin người dùng), Auth Service (xác thực và phân quyền) và Data Service (xử lý dữ liệu bản đồ, kết nối Kafka để truyền tải dữ liệu theo thời gian thực). Các dịch vụ này truy vấn cơ sở dữ liệu PostgreSQL và MongoDB để xử lý yêu cầu. Deeplearning Service cung cấp tính năng nhận diện hình ảnh với dữ liệu đầu ra được lưu trữ và trả về frontend. Quản lý dữ liệu và quyền được kiểm soát qua xác thực quyền, cho phép admin, technician và user thực hiện các thao tác theo đúng quyền hạn của mình. CI/CD được tích hợp thông qua Jenkins và GitHub, tự động triển khai và cập nhật hệ thống. Toàn bộ hoạt động đảm bảo người dùng có thể truy cập, quản lý thông tin cá nhân, bản đồ, báo cáo trạng thái và sửa chữa đường một cách hiệu quả.
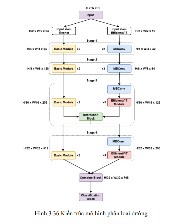
Kiến trúc mô hình

Trong hệ thống của chúng em, mô hình phân loại đường được thiết kế dựa trên sự kết hợp giữa hai kiến trúc mạng học sâu phổ biến là ResNet18 và EfficientViTb1. Sự lựa chọn này xuất phát từ mong muốn tận dụng ưu điểm của cả hai loại kiến trúc là khả năng học cục bộ xuất sắc của CNN (Convolutional Neural Networks) và khả năng học toàn cục vượt trội của ViT (Vision Transformer).
Những nghiên cứu gần đây đã chỉ ra rằng sự kết hợp giữa CNN và ViT mang lại hiệu quả vượt trội, đặc biệt trong các bài toán nhận diện hình ảnh phức tạp như phân loại đường. Cụ thể, mô hình của chúng em được thiết kế với ba thành phần chính để tối ưu hóa khả năng học và phân loại:
Classification Block: Đây là thành phần cuối cùng, đảm nhận nhiệm vụ phân loại đầu ra dựa trên các đặc trưng đã tổng hợp. Kết quả cuối cùng sẽ là một trong bốn lớp chất lượng đường: Good, Satisfactory, Poor và Very Poor.
Interactive Block: Thành phần này đảm nhận nhiệm vụ tương tác và chia sẻ đặc trưng giữa hai nhánh ResNet18 và EfficientViT-b1. Việc sử dụng Interactive Block giúp các đặc trưng cục bộ và toàn cục được phối hợp chặt chẽ, từ đó cải thiện đáng kể khả năng nhận diện của mô hình.
Combine Block: Sau khi các đặc trưng được xử lý ở từng nhánh và qua Interactive Block, chúng được tổng hợp trong Combine Block. Thành phần này chịu trách nhiệm kết hợp các thông tin đã được học, đảm bảo sự đầy đủ và chính xác của các đặc trưng trước khi đưa vào bước phân loại.
Để đảm bảo hiệu quả tối ưu, trước khi đưa hình ảnh vào mô hình, tất cả các ảnh đều được chuyển về kích thước chuẩn 224×224. Quyết định này được đưa ra sau quá trình thử nghiệm thực tế vì chúng em nhận thấy rằng kích thước này đạt được sự cân bằng tốt nhất giữa tốc độ xử lý và độ chính xác của mô hình. Việc chuẩn hóa kích thước giúp giảm bớt độ phức tạp tính toán mà không làm mất thông tin quan trọng trong hình ảnh.
Triển khai mô hình
Mô hình được triển khai bằng thư viện Pytorch của Python là một thư viện hỗ trợ mạnh cho deeplearing. Backbone của mô hình được triển khai gồm 4 stage theo kiến trúc đã thể hiện ở trên. Các channel của nhánh Resnet18 sẽ tăng dần 64, 128, 256 và 512, còn các channel của nhánh EfficientViT-b1 sẽ tăng dần 32, 64, 128 và 256. Đồng thời cũng theo kiến trúc để tương tác giữa 2 nhánh sẽ sử dụng Interactive Block và Combine Block.
KẾT LUẬN
1. Kết quả đạt được
- Xây dựng thành công hệ thống: Hệ thống đã được phát triển với đầy đủ tính năng đáp ứng nhu cầu của ba nhóm đối tượng chính (Admin,
Technicians, Users). - Tích hợp công nghệ hiện đại: Sử dụng các công nghệ tiên tiến như React, FastAPI, Kafka, và PostgreSQL, Kubernetes để đảm bảo hiệu suất, khả năng mở rộng, và ổn định của hệ thống.
- Tăng hiệu quả quản lý: Hệ thống giúp tối ưu hóa quy trình theo dõi, phân công, và giám sát sửa chữa đường bộ, tiết kiệm thời gian và chi phí vận hành.
- Cải thiện trải nghiệm người dùng: Giao diện thân thiện, dễ sử dụng, cho phép người dùng dễ dàng báo cáo và theo dõi các vấn đề liên quan đến giao thông đường bộ.
- Ứng dụng thực tế: Đáp ứng nhu cầu cấp thiết trong việc giảm thiểu tai nạn giao thông do các tuyến đường bị hư hại nặng nề, quản lý và bảo trì giao thông đường bộ, đặc biệt tại các khu vực đô thị đông đúc.
2. Hạn chế
- Phụ thuộc vào báo cáo người dùng: Chất lượng thông tin từ người dùng có thể ảnh hưởng đến độ chính xác của dữ liệu được thu thập.
- Chưa tích hợp phân tích nâng cao: Mặc dù đã áp dụng học máy, hệ thống vẫn thiếu các mô hình phân tích dữ liệu phức tạp để tối ưu hóa hơn nữa.
- Chi phí triển khai: Đòi hỏi đầu tư lớn về cơ sở hạ tầng và tài nguyên để triển khai hệ thống trên quy mô lớn.
- Hạn chế trong tích hợp thực tế: Việc tích hợp và thử nghiệm với các nguồn dữ liệu giao thông thực tế còn ở mức sơ bộ, cần thêm thời gian để hoàn thiện
- Hiệu suất xử lý lớn: Tính năng tối ưu hóa lộ trình di chuyển chưa đạt được hiệu suất cao khi xử lý khối lượng dữ liệu giao thông lớn.
- Cần cải tiến giao diện: Giao diện người dùng dù đã thân thiện nhưng cần cải thiện để đáp ứng trải nghiệm tốt hơn trên các thiết bị di động.
- Tính năng tìm đường: Cần thêm thời gian để cải thiện thuật toán cũng như tính năng gợi ý đường đi ít bị hư hại.
- Hạn chế trong thao tác với bản đồ: Bản đồ là một open source miễn phí nên đôi lúc sẽ giới hạn một số tính năng cũng như thao tác nhất định.
3. Hướng phát triển
- Mở rộng quy mô: Tích hợp dữ liệu từ nhiều khu vực và quốc gia khác nhau, tạo cơ sở dữ liệu giao thông toàn diện và phong phú.
- Xây dựng cộng đồng: Tạo ra cộng đồng người dùng để có thể trao đổi, đánh giá về chất lượng đường.
- Tăng cường tích hợp IoT: Sử dụng cảm biến IoT để tự động hóa quy trình thu thập, giám sát và phân tích dữ liệu giao thông theo thời gian thực.
- Tối ưu trải nghiệm người dùng: Xây dựng ứng dụng di động để người dùng có thể dễ dàng truy cập, báo cáo thông tin, và tương tác với hệ thống.
- Nâng cao bảo mật: Tăng cường các biện pháp bảo mật để đảm bảo an toàn cho dữ liệu người dùng và hệ thống, đáp ứng tiêu chuẩn bảo mật quốc tế.


