Tổng quan đồ án
Hiện nay, Mạng xã hội là cụm từ đã quá quen thuộc với mọi người, đặc biệt là trong thời đại công nghệ phát triển như ngày nay. Mạng xã hội có thể hiểu là một trang web hay nền tảng trực tuyến với rất nhiều dạng thức và tính năng khác nhau, giúp mọi người dễ dàng kết nối từ bất cứ đâu. Mạng xã hội có thể truy cập dễ dàng từ nhiều phương tiện, thiết bị như máy tính, điện thoại,… . Một số mạng xã hội đang được sử dụng phổ biến ở Việt Nam: Facebook, YouTube, Instagram,…
Việc sử dụng công nghệ thông tin trong giáo dục là điều không thể tránh khỏi. Vì vậy việc tạo ra một mạng xã hội dùng trong các trường (THPT) không chỉ là một cơ hội để các học sinh giao lưu, kết nối mà còn có thể giúp các giáo viên, nhà trường và cùng hợp tác trong việc quản lý, theo dõi và giảng dạy học sinh.
Chính vì vậy mà bọn em lựa chọn đề tài này: PYGRAM – Mạng xã hội cho hệ thống trường THPT, quản lý khóa học và chấm bài. Nhằm xây dựng một mạng xã hội dành riêng cho hệ thống trường THPT không chỉ giúp cải thiện hiệu quả quản lý mà còn tạo ra môi trường học tập thú vị, tích cực cho học sinh.
Đối tượng và phạm vi
Học sinh là nhóm đối tượng chính mà PYGRAM nhắm đến. Học sinh THPT sẽ sử dụng nền tảng để truy cập các tài liệu học tập, thực hiện các bài tập, làm các bài kiểm tra và thảo luận về vấn đề học tập.
Giáo viên là nhóm người sẽ tạo và quản lý nội dung giáo dục trên PYGRAM. Họ có thể tải lên tài liệu, bài giảng, bài tập và bài kiểm tra, cũng như theo dõi tiến độ học tập của học sinh và cung cấp phản hồi cho họ. Đồng thời, giáo viên có thể sử dụng tính năng chấm bài tự động để tiết kiệm thời gian và nâng cao tính khách quan trong việc đánh giá.
PYGRAM được thiết kế để phục vụ các trường Trung học phổ thông (THPT) trong hệ thống giáo dục. Các tính năng của nền tảng sẽ được tinh chỉnh để phù hợp với nhu cầu cần thiết của các trường THPT.
Mục tiêu đề tài
- Xây dựng nền tảng mạng xã hội với giao diện thân thiện, cho phép học sinh và giáo viên tương tác một cách dễ dàng và thuận tiện.
- Tạo ra một hệ thống quản lý khóa học cho phép giáo viên tạo, quản lý và chia sẻ tài liệu học tập, bài giảng và bài tập một cách dễ dàng.
- Tích hợp chức năng chấm bài tự động cho các bài tập và bài kiểm tra, giúp tiết kiệm thời gian và tăng tính khách quan trong quá trình đánh giá.
- Xây dựng một cộng đồng học tập trực tuyến mà học sinh có thể giao lưu, thảo luận và hỗ trợ nhau trong việc học tập.
Cơ sở lý thuyết
Frontend
3 công cụ cơ bản nhất trong việc tạo 1 website, trong đó:
- HTML: tạo ra cấu trúc và nội dung cơ bản của trang web.
- CSS: kiểm soát trình bày, định dạng và bố cục của trang web.
- JavaScript: tạo ra các tính năng động và tương tác trên trang web
ReactJS là một thư viện JavaScript mã nguồn mở phát triển bởi Facebook và cộng đồng các nhà phát triển trên toàn thế giới. Với đặc tính linh hoạt, đơn giản và dễ sử dụng, ReactJS đã trở thành một trong những công nghệ phát triển web được ưa chuộng nhất hiện nay
Bootstrap là 1 framework HTML, CSS, và JavaScript cho phép người dùng dễ dàng thiết kế website theo 1 chuẩn nhất định, tạo các website thân thiện với các thiết bị cầm tay như mobile, ipad, tablet,… Bootstrap bao gồm những cái cơ bản có sẵn như: typography, forms, buttons, tables, navigation, modals, image carousels và nhiều thứ khác. Trong bootstrap có thêm nhiều Component, Javascript hỗ trợ cho việc thiết kế reponsive của bạn dễ dàng, thuận tiện và nhanh chóng hơn.
Firebase là dịch vụ cơ sở dữ liệu hoạt động trên nền tảng đám mây. Kèm theo đó là hệ thống máy chủ cực kỳ mạnh mẽ của Google. Chức năng chính là giúp người dùng lập trình ứng dụng bằng cách đơn giản hóa các thao tác với cơ sở dữ liệu. Ở đồ án này, Firebase sẽ được dùng để thực hiện deploy frontend
Backend
Node.js là một platform (nền tảng) độc lập được xây dựng trên môi trường Javascript Runtime – trình thông dịch ngôn ngữ Javascript cực nhanh trên trình duyệt Chrome. Dựa trên Node.js, chúng ta có thể xây dựng các ứng dụng mạng một cách nhanh chóng và dễ dàng mở rộng.
MySQL là một hệ quản trị cơ sở dữ liệu (DBMS) mã nguồn mở phổ biến và mạnh mẽ, được sử dụng rộng rãi trong các ứng dụng web và doanh nghiệp. MySQL được thiết kế để lưu trữ và quản lý dữ liệu trong các ứng dụng web, từ các trang web cá nhân đến các ứng dụng doanh nghiệp lớn. Nó hỗ trợ nhiều loại dữ liệu khác nhau, bao gồm dữ liệu văn bản, số, ngày tháng, hình ảnh,…
Render là một nền tảng đám mây cung cấp dịch vụ triển khai và lưu trữ ứng dụng web. Nó cho phép các nhà phát triển dễ dàng đưa ứng dụng của họ lên môi trường trực tuyến.
Socket.io là một module trong Node.js được phát triển vào năm 2010. Nó được phát triển để sử dụng các kết nối mở để tạo điều kiện giao tiếp thời gian thực, trả về giá trị thực ở tại thời điểm đó. Socket.io cho phép giao tiếp hai chiều giữa máy khách và máy chủ. Giao tiếp hai chiều được bật khi máy khách có Socket.io trong trình duyệt và máy chủ cũng đã tích hợp gói Socket.io
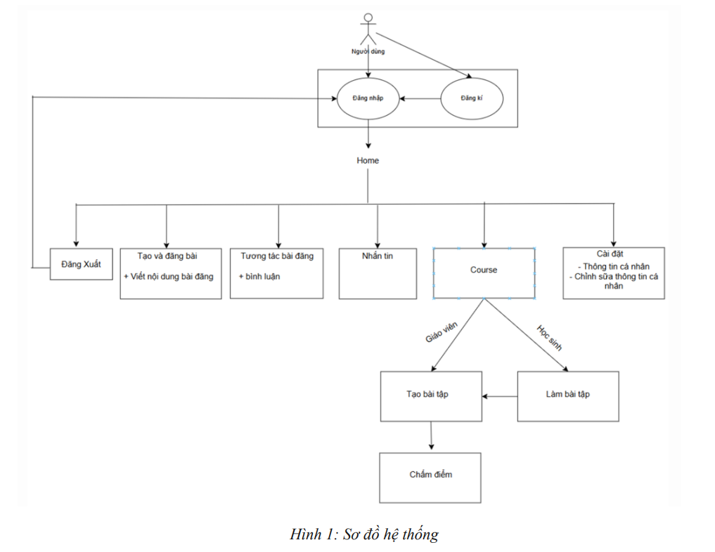
Thiết kế hệ thống




Kết luận
Đồ án “Pyram” đã đạt được cơ bản phần mục tiêu đề ra, áp dụng được các công nghệ vào việc thực hiện đồ án. Tuy nhiên vẫn còn một số hạn chế.
Frontend: đáp ứng được 47% dự kiến ban đầu
Backend: đáp ứng được 70% dự kiến ban đầu
Link github: Frontend: https://github.com/nguyenthiyenly0407/pygram_frontend
Backend: https://github.com/nguyenthiyenly0407/pygram_backend


